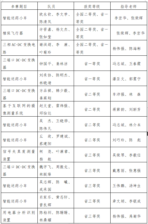
近日, 全国大学生电子设计竞赛组织委员会公布了2021年全国大学生电子设计竞赛获奖名单,开云唯一官网_开云(中国)获得国家级二等奖3项,省级一等奖5项,省级二等奖4项,省级三等奖5项,刷新开云唯一官网_开云(中国)在该项赛事中取得的历史最好成绩。
全国大学生电子设计竞赛是由教育部与工业和信息化部联合主办的大学生学科竞赛(国家级A类赛事),每2年举办一次,是高校最有影响力的四大赛事之一。
获奖队伍名单:
(光电信息学院 李秀萍)
上一条:我为学生办实事|开云唯一官网_开云(中国)举行“我为学生办实事”调研座谈会
下一条:开云唯一官网_开云(中国)举行2021年“宪法宣传周”主题升旗仪式